当前位置:首页 > 软件与解决方案 >

电子商务网站建设

本文关键词:  点击量: 5

一、武汉网神通信息科技电子商务网站建设的介绍

武汉网神通信息科技电子商务网站建设是以计算机网络纽带,通过应用多样化的先进的电子技术手段,以Internet网络为平台搭建的一个协调、整合互联网信息流、物质流、资金流,使之有序、高效流动,支持商务活动开展的虚拟商务运营空间,武汉网神通信息科技的电子商务平台建设旨在帮助企业或个人通过互联网的资源共享性有效地、低成本地开展自己的商业活动。

武汉网神通信息科技电子商务网站建设可以帮助企业通过互联网搭建一个数字化、电子化的交易平台,实现商务交易流程的信息化、网络化,使商品交易在时间与空间上取得突破性、跨越性的发展,为企业发掘更多的商业机会,大大提高商品交易量,同时电子化的交易方式,也极大地降低了产品管理、运输等方面的所投入的人力、物力,通过武汉网神通信息科技电子商务网站建设,能有效帮助企业开拓网络市场,提升企业经营效益。

电子商务,即Electronic Commerce(Business),简写为E—C(E—B),是人们利用互联网进行商业、贸易等商务活动的总称。电子商务活动进行的场所,即为电子商务平台,也是企业或个人进行在线交易活动的平台。

电子商务从最初的单一形式,发展成为多种电子商务模式,如B2B、B2C、C2C、O2O、ABC、B2M等,甚至出现了复合型的电子商务模式,如B2B2C。电子商务发展逐渐完善,电子商务平台开发的形式也呈现出复杂化的趋势。

电子商务网站建设简介

武汉网神通信息科技充分利用互联网开发性、全球性等特点,根据企业的不同类型、规模、产品类型、发展战略等,搭建专业化的电子商务平台,帮助传统企业进入电子化市场,让企业获得更多信息资源和商机;同时,武汉网神通信息科技电子商务网站建设可实现多种信息沟通渠道的集成,协助企业实现与客户直接对接与交流,客户直接进行信息反馈,在企业与客户之间建立良性交互渠道,提升企业客户服务水平、客户满意度和忠实度,实现企业网络形象的提升和网络市场的开拓与扩展。

随着国内Internet使用人数的增加,利用网上商城系统进行网络购物并以银行卡付款的消费方式逐渐流行,电子商务的市场份额迅速增长,电子商务平台也在迅猛发展。

二、武汉网神通信息科技电子商务网站建设的核心功能

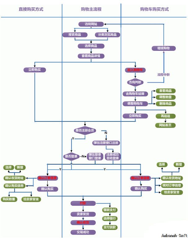
武汉网神通信息科技电子商务网站业务流程如下所示:

电子商务网站建设功能流程图

武汉网神通信息科技电子商务平台业务功能流程图

为了实现电子商务平台开展交易的各种应用功能需求,武汉网神通信息科技电子商务网站建设核心功能如下所示:

北京武汉网神通信息科技电子商务网站的核心功能

1. 商务洽谈

武汉网神通信息科技电子商务网站建设集成了E-mail、NewsGrou、chat等信息沟通功能,企业通过这些通讯应用了解市场需求、商品信息、进行洽谈交易,同时武汉网神通信息科技还集成了White board Conference,即网上白板会议功能,实现图形信息的即时交流。各个商家和消费者可以在武汉网神通信息科技搭建的电子商务平台上进行在线商务洽谈,突破face-to-face洽谈的限制,实现多种方式的异地交谈、咨询、洽谈。

2. 在线订购

武汉网神通信息科技电子商务网站建设,会在产品页面提供订购提示信息和订购交互格式框,填完订购单后,电子商务平台会自动回复确认信息单来保证订购信息的收悉,实现自动化在线订购;武汉网神通信息科技电子商务网站建设注重为客户和商家提供订购信息加密功能,以保证商业信息的安全。

3.在线支付

在线支付是电子商务活动全过程中最为重要的环节,武汉网神通信息科技电子商务网站建设为客户和商家提供多种多样在线支付方式,注重交易支付的简洁化与安全性,节省显示支付的多种开销,同时乾元坤电子商务平台开发时尤为注重支付的安全问题,构建了一整套的信息安全机制,防止恶意攻击,保证支付安全。

4.网上交易管理

网上交易管理主要负责交易中涉及人、财、物等多方面的信息管理,协调和管理电子商务企业与客户、合作伙伴及企业内部关系等。武汉网神通信息科技电子商务平台交易管理的设计是对商务活动全过程的管理。

5.电子账户管理

电子账户管理是对电子商务平台网上登陆、支付账户信息、账号、密码修改,以及账户相关信息,如联系方式、收货地址等进行管理,同时对于网上支付管理,需要有银行、信用卡公司、保险公司等金融单位提供网上金融操作服务。

6. 物流管理

通过武汉网神通信息科技电子商务网站,实现商家与物流行业的合作,将顾客购买的商品通过自身物流部门或者物流行业,配送至顾客手中。对于像信息、在线软件、信息咨询等无实体的商品,最适合在线传递,节约物流配送成本。武汉网神通信息科技电子商务平台提供专门的物流管理模块,实时更新商品物流信息、位置等,让顾客及时了解所购商品状况。

7. 财务单据管理

武汉网神通信息科技电子商务网站建设财务单据模块功能包含销售订单收款单管理、销售订单退款单管理、采购订单付款单管理、采购订单退款单管理、采购预付款查询等。

8. 网络推广

武汉网神通信息科技电子商务平台开发支持商家利用Web服务器和客户的浏览器,发布各种商业、企业、产品信息,实现全国甚至是全球的推广宣传,并且在线广告宣传成本最为低廉,信息量却极为丰富。客户可借助电子商务网站上的检索工具快速找到商品信息,实现高效的在线推广。

9. 意见征询

电子商务平台具有十分便捷的意见征询功能,商家可以在自己的电子商务网站上利用网页上的“选择”、“填空”等格式文件来收集用户对销售服务的反馈意见,电子商务企业的网络市场运营与营销就能形成一个闭合的回路,促使商家根据客户的反馈意见不断提高服务的水平,更使企业获得无限拓展市场的商机。

10. 其他应用模块

武汉网神通信息科技电子商务网站建设包含购买某商品的顾客还购买了订单促销商品、送优惠券、优惠券使用历史、注册营销、管理员操作日志、礼包、团购、限时抢购、促销标签、自定义促销条件等。

三、武汉网神通信息科技电子商务网站的技术架构

武汉网神通信息科技电子商务网站建设包括电子商务平台应用层和支持应用实现的基础结构,基础结构自上而下主要包括服务层、业务层和网络层,以支持电子商务平台的应用,这些应用的实现需要安全协议与技术标准、公共政策与法律规范两个支柱提供安全与规范的保证。简言之,武汉网神通信息科技电子商务平台开发的技术架构包括以下四个主体层次。

武汉网神通信息科技电子商务网站技术架构图

1. 应用表现层

是指电子商务平台,即电商企业与顾客进行网上交易的层次,直接面向电子商务平台的最终用户——消费者,包括UI展示层和UI逻辑层。武汉网神通信息科技在电子商务网站UI展示层的开发和建设支持APS.NET、Silverlight、Winform、移动Web和智能设备等的应用。UI逻辑层则主要实现下层与UI应用层(即电子商务平台)的数据交换。客户可以通过Web端或者手机移动端实现电子商务与平台的访问、登陆、购物,支持标准的电子商务交易活动,在这一层可以建立商品目录、价目表、开发在线购买工具、在线支付工具等。

2. 服务层

服务层为应用表现层实现其商务交易活动提供各种使用技术,调用各方资源,使各种应用程序更加清晰。即电子商务平台上的各个应用系统:内部网络结构、信息管理服务、电子商务站点等。一般是针对大型电子商务平台的构架改进设置。

电子商务网站建设商务架构图

武汉网神通信息科技电子商务网站商务架构图

3. 业务逻辑层

为底层的数据的展示提供传输线路,可以支持多种格式、形式的电子商务平台上的交易数据信息的分析、传输,如文本、图片、图表、多媒体信息,多媒体信息的发布最为复杂,武汉网神通信息科技在电子商务平台上的信息发布应用通常是WWW,通过HTML、JAVA发布在企业电子商务平台或者网上商城系统的服务器上,通过网络信息传输协议传送给在线用户。

4. 数据网络层

即通常所说的底层数据层,也是电子商务网站建设的硬件基础设施,通过数据层的数据库操作,为上层提供详细的、完整的数据支撑。一般包括相互独立的互联网(计算机网络)、无线通信网(包括移动通信和卫星网)、远程通信网(主要包括电话、电报)、有线电视网等,为电子商务平台的信息传输提供了不同的传输路线,互联网是应用的最多的方式,武汉网神通信息科技电子商务网站建设通过配置基于计算机的电话设备、集线器、交换机、路由器、调制解调器、有线电视的机顶盒、解调器等基础硬件实现互联网的信息传输。

四、武汉网神通信息科技电子商务网站建设的特点  

由于互联网的广泛性、开放性、渗透性,使得依托于互联网的电子商务平台也具有诸多相关特点,如下所示:

北京武汉网神通信息科技电子商务网站建设的特点

1. 高效性

武汉网神通信息科技电子商务平台开发实现了传统商务流程的电子化、数字化,大量减少物流中所投入的人力、物力、财力,降低了成本。同时通过电子商务平台开展交易的方式,突破了时间和空间的限制,使得交易活动随时随地进行,大大提高了交易的效率。   

2. 便捷性

电子商务平台的发展革新了传统流通模式,减少了交易活动中间环节,简化了交易流程,促进了商家与消费者直接交易,有效地改变了整个社会经济运行的方式。 

3. 全球性

互联网的广泛性、全球性使得电子商务平台开发具有跨越国界的广泛性。无论何时何地,只要能登陆电子商务网站,顾客可以访问任何国家、地域的网上商城系统,与任何人、任何企业直接进行交易与沟通。 

4. 准入性

电子商务平台的准入性可以使企业以极低的成本进入全球化的电子化市场,中小企业可以拥有和大企业一样的电子商务网站,并且参与到市场的竞争中,给全球的经济带来了活力。

5. 资源共享

互联网的广泛性实现了各种资源的共享,电子商务平台使得企业从网络上获取各种大量的信息,同时商家通过电子商务平台可与世界各地的个人、公司或机构保持紧密联系,武汉网神通信息科技电子商务网站建设帮助企业实现互联网信息共享、资源共享、智力共享。

6. 互动性

通过电子商务网站开发,商家之间可以直接交流、谈判、签合同,消费者也可以把反馈建议反映到企业或商家的电子商务平台上,而企业或者商家则要根据消费者的反馈及时调查产品种类及服务品质,在电子商务平台做到良性互动。

五、武汉网神通信息科技电子商务网站建设体系结构

电子商务网站是商务与技术结合的产物,在电子商务网站建设全过程中,必须充分兼顾商务和技术两个方面的因素,武汉网神通信息科技以科学、合理的程序开展电子商务网站建设和电子商务平台的体系结构的设计建设。武汉网神通信息科技电子商务平台的体系结构包括以下几个方面:

武汉网神通信息科技电子商务平台体系结构

1. 企业内部网络系统

武汉网神通信息科技在帮助企业搭建电子商务平台前,通过网上商城系统对企业经营对象以及如何采用不同的策略与这些客户进行联系等一系列问题进行调研分析。通过构建企业内部网络系统实现对企业业务信息的共享,确保电商平台对大众市场客户的开放,并充分考虑经营目标的需要,保障企业电子商务安全。

2. 企业管理信息系统

企业管理信息系统是电子商务平台的重要组成部分,主要应用是通过数据库管理系统DBMS收集、处理、存储和传送与企业经营相关的一切数据资料。

3. 电子商务站点

即指能连接到Internet上的WWW电子商务网站。可以通过电子商务站点直接连接到企业电子商务平台,使顾客或供应商了解企业电子商务网站信息,并进行在线交易。另一方面,电子商务站点通过与互联网以及企业内部管理信息系统的无缝对接,将市场信息传送到企业管理信息系统,企业可以迅速掌握市场需求变化,开展有针性的市场营销和经营策略调整,并将之在企业电子商务平台展现出来。

4. 物流配送系统

完整的网上商城系统,需要有效的实物配送物流系统的支撑,保证顾客在电子商务平台上定货、付款后,及时送货上门,满足消费者的需求,维系交易顺利进行。

5. 支付结算系统

支付结算是网上商城系统交易完整实现的很重要一环,关系到购买者是否讲信用、能否按时支付、卖者能否按时回收资金、促进企业经营良性循环的问题。

六、武汉网神通信息科技电子商务网站建设的类型

电子商务模式越来越丰富,电子商务平台的类型呈现出多种多样的特点。最常见的电子商务模式的类型有:B2B、B2C、C2C、ABC、O2O、B2M、M2C、B2A(即B2G)、C2A(即C2G)、C2B、B2B2C分类电子商务模式等。武汉网神通信息科技掌握了丰富的、先进的电子商务平台开发技术与开发模式,实现多样化、个性化的电子商务平台开发。

电子商务平台类型

1. B2B电子商务平台

B2B电子商务模式 ,即Business to Business模式,是指商家对商家的电子商务,即企业与企业之间通过互联网进行产品、服务及信息的交换的电子商务模式。武汉网神通信息科技B2B模式是以B2B电子商务平台为基础而进行商务交易的。进行电子商务交易的供需企业双方通过B2B商务网络平台,完成商务交易的过程。B2B电子商务平台的交易流程包括:发布供求信息,订货及确认订货,支付过程及票据的签发、传送和接收,确定配送方案并监控配送过程等。

2. B2C电子商务平台

B2C电子商务模式,即Business to Customer模式,即商家对客户,是企业通过B2C电子商务平台向消费者直接开展产品销售的一种在线交易方式。B2C模式是我国最早产生的电子商务模式,以8848网上B2C商城正式运营为标志,如今的B2C电子商务网站非常的多,比较大型的有京东商城、哈妹网等。

3. C2C电子商务平台

C2C电子商务模式,即Consumer to Consumer模式,是顾客对顾客的模式。武汉网神通信息科技C2C电子商务平台支持买卖双方进行在线交易,在C2C平台上使卖方可以主动提供商品上网拍卖,而买方可以自行选择商品进行竞价。

4. ABC电子商务平台

ABC电子商务模式,即Agents to Business to Consumer模式,是一种新型的电子商务模式,被誉为继阿里巴巴B2B模式、京东商城B2C模式以及天猫B2C模式、淘宝C2C模式之后电子商务界的第四大模式。ABC电子商务平台是由代理商(Agents)、商家(Business)和消费者(Consumer)共同搭建的集生产、经营、消费为一体的电子商务平台。在武汉网神通信息科技ABC电子商务平台上,这三者之间可以相互转化,相互服务,相互支持,形成一个密切相关的利益共同体。

5.O2O电子商务平台

O2O电子商务模式,即Online to offline。O2O模式是一种新兴起的电子商务式模式,即将线下商务的机会与O2O电子商务平台结合在一起,O2O电子商务平台成为线下交易的前台。线下服务可以用O2O电子商务平台来揽客,消费者可以在O2O电子商务平台上来筛选服务,交易、并结算,很快达到规模。

6. B2M电子商务平台

B2M模式,即Business to Manager模式,是一种全新的电子商务模式。B2M模式与上述几种模式的根本区别在于目标客户群的性质不同,前者的目标客户群都是作为一种消费者的身份出现,而B2M所针对的客户群是企业或者该产品的销售者或者为其工作者,而不是最终消费者。因此B2M电子商务平台就是为产品的企业、销售者或者工作者提供服务的网上平台。 

7. M2C电子商务平台

M2C,即Manager to Consumer。M2C模式是由B2M模式延伸出来的一种电子商务模式。在B2M电子商务平台上,企业通过网络平台发布产品或者服务,职业经理人在M2C电子商务平台上获取企业的产品或者服务信息,并为该企业提供产品销售或者提供企业服务,企业通过经理人的服务达到销售产品或者获得服务的目的。

8. C2B电子商务平台

C2B,即Customer to Business,是消费者对企业的电子商务模式。C2B电子商务平台的核心,是将分布零散但数量庞大的用户在互联网上组织成一个强大的采购团,以此来改变B2C模式中用户一对一出价的弱势地位,使之享受到以大批发商的价格买单件商品的利益。

9. B2B2C电子商务平台

B2B2C,即Business to Business to Customers。B2B2C模式是一种新的网络通信销售方式。第一个B指广义的卖方(即成品、半成品、材料提供商等),第二个B指电子商务平台,即提供卖方与买方的联系平台,同时提供优质的附加服务,C即指买方。卖方不仅仅是公司,可以包括个人,即一种逻辑上的买卖关系中的方卖,B2B2C电子商务平台上不仅是一个为广大的庞杂的商家提供交易信息的平台,同时为包括商家和个人在内的买房提供服务。

七、武汉网神通信息科技电子商务网站建设的优势

电子商务平台是一个建立在互联网上,供网上交易、商业洽谈的平台,是协调整合互联网信息流、资金流、商流、物流的重要场所,武汉网神通信息科技为各类型的企业搭建属于自己的个性化电子商务平台,实现随时随地的网上交易行,实现企业的网络市场的开拓,提升企业的交易额。武汉网神通信息科技专业的电子商务网站建设理念和搭建技术帮助企业创建优质的电子商务平台,通过利用网络共享资源,帮助企业有效地、低成本地开展商业活动。总的来说,武汉网神通信息科技电子商务网站建设的优势主要体现在:

武汉网神通信息科技电子商务平台开发优势

1. 武汉网神通信息科技电子商务平台开发,从企业实际交易和顾客对产品和服务的需求的角度出发,在电子商务网站开发上以企业主体层次为核心、依据内容进行分类,为顾客提供详细的产品、服务说明和贴切的客户设计,在电子商务平台上,通过对企业规模、实力的描述建立客户的信心,强化主体;同时在分类上加强主体渲染,帮助企业打造一个主体突出的优质电子商务平台。

2. 对于企业电子商务平台建设,武汉网神通信息科技在注重突出主体的同时,业务注重电子商务平台对企业精神、企业文化、经营理念的体现,将企业核心知识文化延伸和渗透到企业的电子商务平台中。此外,在建设过程中,武汉网神通信息科技充分考虑企业未来的发展规划和企业营销理念,突出显示企业的个性化特征,为企业搭建一个与众不同的电子商务平台。

3. 武汉网神通信息科技在电子商务平台的建设过程中,充分考虑互联网传输速率等因素,让企业及时进行信息更新和延伸扩展,如企业动态、新品发布、优惠活动、客户服务等,第一时间为顾客提供最新的企业电子商务信息。

4. 电子商务平台的功能设计、开发上,武汉网神通信息科技为满足企业发展的需求,不仅能实现信息收集、发布、开展网上贸易、调查、招聘等功能等,同时还根据企业的具体需求开发个性化应用功能,如企业信息门户管理模块,实现对企业电子商务的信息化改造,降低企业开展电子商务活动门槛,使企业能够更顺畅地开展网上交易、贸易活动,实现效益的提升。

5. 武汉网神通信息科技提供专业的电子商务应用操作技能指导与培训服务,帮助企业通过自身的管理实现电子商务平台的最大化应用和价值的最大发挥,提升企业的电子商务应用水平,实现传统商务模式的网络化、信息化转型。

九、电子商务网站的发展趋势

信息科技、互联网、物流的发展推动了大电商时代的来临,作为电子商务开展的场所,电子商务网站的发展呈现出以下趋势:

1. 电子商务网站建设的规模将进一步扩大,百万级会员数量的电子商务平台开发将越来越多,其规模效应和网络效应,以及生存能力和服务能力都将会得到强化和提升。

2. 电子商务平台的服务模式将会不断得到丰富、发展,并且在服务环节、范围、功能上实现突破。电子商务平台的交易服务环节,将从交易前拓展延伸至整个交易过程的始终。同时将来电子商务网站建设将会为特殊的企业、产品和服务提供在线成交和交割服务。从服务范围上来说,电子商务平台开发将不再仅限于企业的外部市场交易,通过在电子商务平台开发中采用在线软件和信息服务技术,如在线ASP、CRM等,将电子商务平台逐步运用到企业内部运营中,为企业提供全面的信息化、网络化运营服务。在服务的功能上,电子商务平台不仅能支持对海量客户的服务,同时,还能够提供良好的信用、认证、支付和现代物流等运营环境,未来,电子商务平台将实现各种应用服务的服务集成,提升电子商务服务业的服务水平。

3. 电子商务网站将逐渐摆脱低水平竞争状态,逐步实现合作、整合,构建“互为平台”的电子商务服务新模式,充分发挥各自的优势,实现共同发展与提升。

4. 电子商务网站将呈现出从“工具性”向“生态性”升级的势态,通过“互为平台”的良性竞争环境,构建良性的电子商务生态,保证电子商务的合理与高质量发展。

5. 灵活性与机动性将会使得中小型电子商务平台的发展加快,同时中小型电子商务的发展又将带动经济的增长和经济增长方式的转变。

电子商务运营模式、服务体系不断的成熟,基于电子商务平台的电子商务生态也开始显露出来,同时,各种平台之间的良性循环也开始形成,将来电子商务网站建设将会取得巨大的价值与能量。

十、武汉网神通信息科技电子商务网站建设的实施效益

武汉网神通信息科技电子商务平台开发效益

1. 便捷的网上订购

电子商务平台可以借助互联网实现信息交互,武汉网神通信息科技的电子商务平台开发可以帮助企业实现自动化的商品订购。网上商城系统提供订购交互格式框友和好的订购提示信息服务,能够进行单点追踪和实时信息通知,与此同时,武汉网神通信息科技通过采用加密的方式,保证客户和商业信息的安全性与保密性,武汉网神通信息科技电子商务网站建设帮助企业和顾客提供便捷的、安全的网上订购服务,有助于提升交易成功率。

2. 快捷的货物传递

对于已在电子商务网站上付了款的客户,应将其订购的货物尽快地传递到他们的手中,对于本地或和异地货,电子邮件将能在网络中进行物流的调配。信息产品将直接传递给客户,如软件、电子读物、信息服务等。它能直接从电子仓库中将货物发到用户端。

3. 方便的咨询洽谈

武汉网神通信息科技电子商务平台借助非实时的电子邮件、新闻组和实时的讨论组来了解市场和商品信息,洽谈交易事务,如有深入需求,还可用电子商务网站的白板会议来交流即时的图形信息。电子商务网站上的咨询和洽谈能超越人们面对面洽谈的限制,提供多种方便的异地交谈形式,使企业的商务咨询、洽谈更为方便。

4. 安全的网上支付

武汉网神通信息科技电子商务网站建设支持支付宝、网易宝、各种网银等安全的支付模式。企业可以为客户提供多种支付方式,省去交易中很多人员的开销。同时武汉网神通信息科技电子商务平台开发完全遵循安全协议与电子商品平台的技术标准,可以实现可靠的信息传输安全性控制,以防止欺骗、窃听、冒用等非法行为。

5. 精准的广告宣传

在武汉网神通信息科技电子商务平台上,企业凭借Web服务器和客户浏览统计分析,可以有针对性地发布各类商业信息,通过利用网页和电子邮件在全球范围内做广告宣传。电子商务网站上的广告成本最为低廉,而给顾客的信息量却极为丰富,为企业的推广宣传提供了成本低、精准度高的平台。

6. 广泛的意见征询

武汉网神通信息科技电子商务网站建设可便捷地收集用户对销售服务的反馈意见,使企业的市场运营能形成一个封闭的回路。客户的反馈意见不仅能提高售后服务的水平,更能使企业获得改进产品、发现市场的商业机会。

7. 高效的业务管理

武汉网神通信息科技电子商务平台开发将涉及到人、财、物等多个方面,以及B2B电子商务平台、B2C电子商务平台及企业内部等各方面的有机协调和管理,使涉及到企业电子商务网站活动全过程的管理更为高效。

十一、武汉网神通信息科技电子商务网站管理运营培训

通过对各级人员的产品培训,使其能够了解如何运行电子商务平台,最大限度发挥电子商务平台在网络市场中开展销售活动作用,提升企业电子商务开展的效益。

【上一篇文章】: 【下一篇文章】: